Автор Тема: Низковольтные моторы - как подключать II  (Прочитано 8511 раз)

0 Пользователей и 1 Гость просматривают эту тему.

Оффлайн Кёф

  • Ветеран
  • *****
  • Сообщений: 2464
  • Репутация: +133/-1
    • Блог Александра a.k.a. Кёф
  • Откуда: Балашиха
  • Имя: Александр/Кёф
Re: Низковольтные моторы - как подключать II
« Ответ #60 : 26 Сентября 2025, 22:41:35 »
Хотел поделиться своими соображениями насчёт варианта подключения низковольтного мотора.

Александр, спасибо!
Здорово, что вы сечёте в радиоэлектронике!

Где-то мы уже обсуждали эту тему, тут. Тоже не нашёл.
UPD! Нашёл и вставки сделал.

Принципиально возможны 3 типа таких схем:
1. Это когда организовывается падение напряжения, чтобы перевести в тепло лишнее напряжение. Если будет небольшой ток (хороший мотор и небольшая нагрузка то можно даже попытаться в маленькой модели это тепло рассеять).

Вот тут вариант описан: https://forum.nscaleclub.ru/index.php?topic=591.msg29426#msg29426
У немчуры тут: https://www.1zu160.net/umbau/minitrix-koef-analogumbau.php уже практика.

2. Когда для двигателе в модели организуется собственный отдельный ШИМ контроллер и полевики (это важно т.к. на порядки меньше рассеяния) импульсно включают на нужное время питание к мотору. По сути так делается в контроллерах

Но теоретически
Спойлер (кликните для показа/скрытия)

Но можно вот таким советом попробовать воспользоваться: https://forum.nscaleclub.ru/index.php?topic=591.msg29418#msg29418

3. Полностью аналоговая схема при которой используется микросхема звукового усилителя, но это тоже пока в мыслях...

Пришли к выводу, что вот такое решение неплохое.
Такая платка от KATO.
http://www.snjpn.com/ngdcc/de28/de28TLRKj.htm
Это некий NGDCC но видимо оно уже настроено на работу и в аналоге тоже но именно с настройкой под низковольтные моторы.

Когда рассматривали внутренности аналогового трамвая... тут https://www.forum.nscaleclub.ru/index.php?topic=530.0
« Последнее редактирование: 26 Сентября 2025, 23:32:17 от Кёф »

Оффлайн AlexanderIT

  • Пользователь
  • **
  • Сообщений: 20
  • Репутация: +1/-0
  • Откуда: Калининград
  • Имя: Александр
Re: Низковольтные моторы - как подключать II
« Ответ #61 : 29 Сентября 2025, 16:39:28 »
Есть хороший мотор 0816 на 12В 13500 об. Ненамного больше этого К20. А для всех этих схем тоже нужно место в модели.
Sormovo, Евгений, да, спасибо, моторы эти хорошие, у меня сейчас куплено два таких на пробу.
Но для них нужен маховик, насколько я понял. Да вот проблема, что для узкоколейной тележки в Nm он чуть длинноват. Разве что, отказаться от концепции мотора на тележке?
Планирую пробовать такие моторы в следующих версиях ходовки в TTm.

Кёф, Александр, спасибо за столь подробное резюме!
А идея с ШИМ прямо на H-мосте кажется интересной и правильной! Я тут вспомнил, что существуют ведь низковольтовые версии 555-го таймера. Например, LMC555CMMX имеет диапазон рабочих напряжений 1.5-15В, более того, в даташите есть схема осциллятора с 50% заполнением:
 
Могу ошибаться, но похоже, если подключить Open-Drain выход к затворам полевиков, то при любой полярности получим на моторе те самые искомые 50% напряжения. (ШИМ-ить достаточно одно плечо). Тогда и делитель никакой не нужен :lupa:

Оффлайн Кёф

  • Ветеран
  • *****
  • Сообщений: 2464
  • Репутация: +133/-1
    • Блог Александра a.k.a. Кёф
  • Откуда: Балашиха
  • Имя: Александр/Кёф
Re: Низковольтные моторы - как подключать II
« Ответ #62 : 29 Сентября 2025, 18:24:23 »
Например, LMC555CMMX имеет диапазон рабочих напряжений 1.5-15В
Отлично!
LMC555CMMX через диодный мост запитать и от него-же H-bridge.
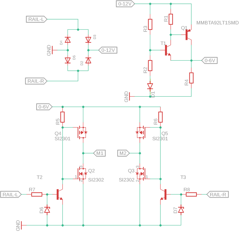
Мотор завести на H-bridge (готовый или набор MOSFET как на нижней схеме Вашей картинки):

Ну с заведением ШИМ.
Есть нюансы с готовыми мостами. Они или от 2 до 8 вольт примерно:
 С компенсацией разряда батареи

    DRV8832 https://www.ti.com/lit/ds/symlink/drv8832.pdf
    DRV8833 https://www.ti.com/lit/ds/symlink/drv8833.pdf
    DRV8834 https://www.ti.com/lit/ds/symlink/drv8834.pdf
    DRV8835 https://www.ti.com/lit/ds/symlink/drv8835.pdf
    DRV8836 https://www.ti.com/lit/ds/symlink/drv8836.pdf
    DRV8837 https://www.ti.com/lit/ds/symlink/drv8837.pdf
    DRV8838 https://www.ti.com/lit/ds/symlink/drv8838.pdf
    DRV8839 https://www.ti.com/lit/ds/symlink/drv8839.pdf

или от 7 и до 45+:

    DRV8840 https://www.ti.com/lit/ds/symlink/drv8840.pdf
    DRV8841 https://www.ti.com/lit/ds/symlink/drv8841.pdf
    DRV8842 https://www.ti.com/lit/ds/symlink/drv8842.pdf
    DRV8843 https://www.ti.com/lit/ds/symlink/drv8843.pdf
    DRV8844 https://www.ti.com/lit/ds/symlink/drv8844.pdf
    DRV8871 https://www.ti.com/lit/ds/symlink/drv8871.pdf
    DRV8871 board TIDA-00786 https://www.ti.com/lit/ug/tiduay8/tiduay8.pdf?ts=1643126470023
    DRV8872 https://www.ti.com/lit/ds/symlink/drv8872.pdf
    DRV8873 https://www.ti.com/lit/ds/symlink/drv8873.pdf
    DRV8874 https://eepower.com/new-industry-products/h-bridge-motor-driver-with-integrated-current-sense-and-regulation/#
    DRV8876 (более мощный DRV8874)
    IPROPI https://e2e.ti.com/support/motor-drivers/f/38/t/937825?DRV8876-IPROPI-Voltage

Но есть и ещё варианты. Надо покопать.

Оффлайн AlexanderIT

  • Пользователь
  • **
  • Сообщений: 20
  • Репутация: +1/-0
  • Откуда: Калининград
  • Имя: Александр
Re: Низковольтные моторы - как подключать II
« Ответ #63 : 29 Сентября 2025, 22:32:31 »
Но есть и ещё варианты. Надо покопать.
Посмотрю, может быть что-то и подойдёт :thinking:

Могу ошибаться, но похоже, если подключить Open-Drain выход к затворам полевиков, то при любой полярности получим на моторе те самые искомые 50% напряжения
Ошибался, так просто не получится. Но, скорее всего, получится с раздельным управлением затворами ключей, либо с неким готовым драйвером, работающим в широком диапазоне напряжений.
Надо подумать как, а в идеале ещё и смоделировать.

Оффлайн Кёф

  • Ветеран
  • *****
  • Сообщений: 2464
  • Репутация: +133/-1
    • Блог Александра a.k.a. Кёф
  • Откуда: Балашиха
  • Имя: Александр/Кёф
Re: Низковольтные моторы - как подключать II
« Ответ #64 : 29 Сентября 2025, 23:30:07 »
Ошибался, так просто не получится.

Может получиться, Александр.

Посмотрите как сделан классический H-Bridge.
Вот, например, это отображение наилучшее http://www.mcmanis.com/chuck/robotics/tutorial/h-bridge/bjt-circuit.html.

Нужно через 2 диода, в зависимости от полярности рельс, переключать FWD/REV. А на вход "управления" подавать всё время ENABLE. Даже, проще, диоды тут уже есть. Немного изменить схему. Ну и вместо батареи будут рельсы с диодным мостом. На самом деле, даже ещё интереснее... надо подумать ещё.

Оффлайн vores8

  • Постоялец
  • ***
  • Сообщений: 109
  • Репутация: +10/-0
  • Откуда: Нижний Новгород
  • Имя: Дмитрий
Re: Низковольтные моторы - как подключать II
« Ответ #65 : 30 Сентября 2025, 20:37:44 »
возможно глупый вопрос - а почему вы не хотите использовать готовый Н-мост, например L9110? тут вам и изменение полярности, и ШИМ

Оффлайн Кёф

  • Ветеран
  • *****
  • Сообщений: 2464
  • Репутация: +133/-1
    • Блог Александра a.k.a. Кёф
  • Откуда: Балашиха
  • Имя: Александр/Кёф
Re: Низковольтные моторы - как подключать II
« Ответ #66 : 01 Октября 2025, 14:08:09 »
готовый Н-мост
Дмитрий, совершенно верно, спасибо.
Но есть и ещё варианты. Надо покопать.
L9110 (аналог HG7881) брал для пробы. Руки пока не дошли самому его погонять но она на биполярных транзисторах, судя о отзывам о чрезмерном нагреве и падении напряжения.
https://habr.com/ru/articles/473198/

Тут пока, в большей степени мы о концепции такого "необычного" контроллера в целом, в принципе. Может быть даже если это будет "изобретением велосипеда", посмотрим.

И да, схему контроллера из KATO трамвая с ревер-анализом я тут пытался делать - не нашёл пока те пОсты. Но там был какой-то совершенно нулевой результат....
И ещё, вспоминаю, тут разбирали японский самодельный контроллер, там чуть-ли не DC-DC применялись, вот не помню, хотя помню, что спецификацию на элементы удалось расписать, тоже пока не могу найти пОсты(((.




... и добавил:
для локомотива L298 оверкилл, а L9110 явно слабоват
Дмитрий!

Мы про разные вещи говорим. Вы говорите по сути по теме "ARDUINO на замену КИРПИЧУ":  https://forum.nscaleclub.ru/index.php?topic=4428 прямо первый мой пост там всё расписано и проверено, работает идеально на LMD18200T где есть все защиты. И, даже эмулятор до сих пор работает на TinKerCAD.

А Александр говорит про то, что уже в локомтиве появляется контроллер, содержащий ШИМ, делающий скважность в 50% и управляющий через H-Bridge моторчиком на 3-4 Вольта.
То есть это как "Сон во сне" в фильме "Начало"))).


« Последнее редактирование: 01 Октября 2025, 16:37:27 от Кёф »

Оффлайн vores8

  • Постоялец
  • ***
  • Сообщений: 109
  • Репутация: +10/-0
  • Откуда: Нижний Новгород
  • Имя: Дмитрий
Re: Низковольтные моторы - как подключать II
« Ответ #67 : 01 Октября 2025, 17:10:38 »
ну да, слишком длинная тема, основная мысль где-то посередине потерялась. ну да, тут все прозрачно - PLC по шине питания, какой-нибудь мелкий attiny с h-мостом. возможно, все потроха непосредственно для мотора влезут на платку 10х(20 или 30)мм